一、培訓背景
從中國制造業到中國智造,由互聯網+到大數據,我國工業、農業、軍事、航天航空、科研等各個領域中的靜電防護與潔凈技術是不可缺失的。為促進工業和信息化的兩化深度融合,適應電子信息、電子智能產業的迅猛發展,靜電防護與潔凈技術等管理知識的普及已刻不容緩。中國電子儀器行業協會防靜電裝備分會受國家工作和信息化部電子行業職業技能鑒定指導中心委托成立了電子行業(防靜電專業)職業技能鑒定工作站。該工作站是工業和信息化部唯一一家靜電防護、潔凈技術職業技能培訓部門。
中國電子儀器行業協會防靜電裝備分會聯合東莞市優科教育投資有限公司,在華南培訓基地面向全國范圍內開展ESD工程師、防靜電質量體系內審員、防靜電工程與產品工程師、潔凈技術與靜電防護工程師、防靜電檢驗師(含高級檢驗員)等職業技術培訓,以滿足防靜電裝備制造、微電子、通信、航空航天、船舶、新能源、制藥、石油化工、國防軍工、智慧城市、工業互聯網、物聯網、新材料等行業及企業急需的靜電防護、潔凈專業技術人才及其相關的管理、工程人員需求。
二、培訓科目與綱要
(一)培訓科目
ESD工程師、ESD質量體系內審員
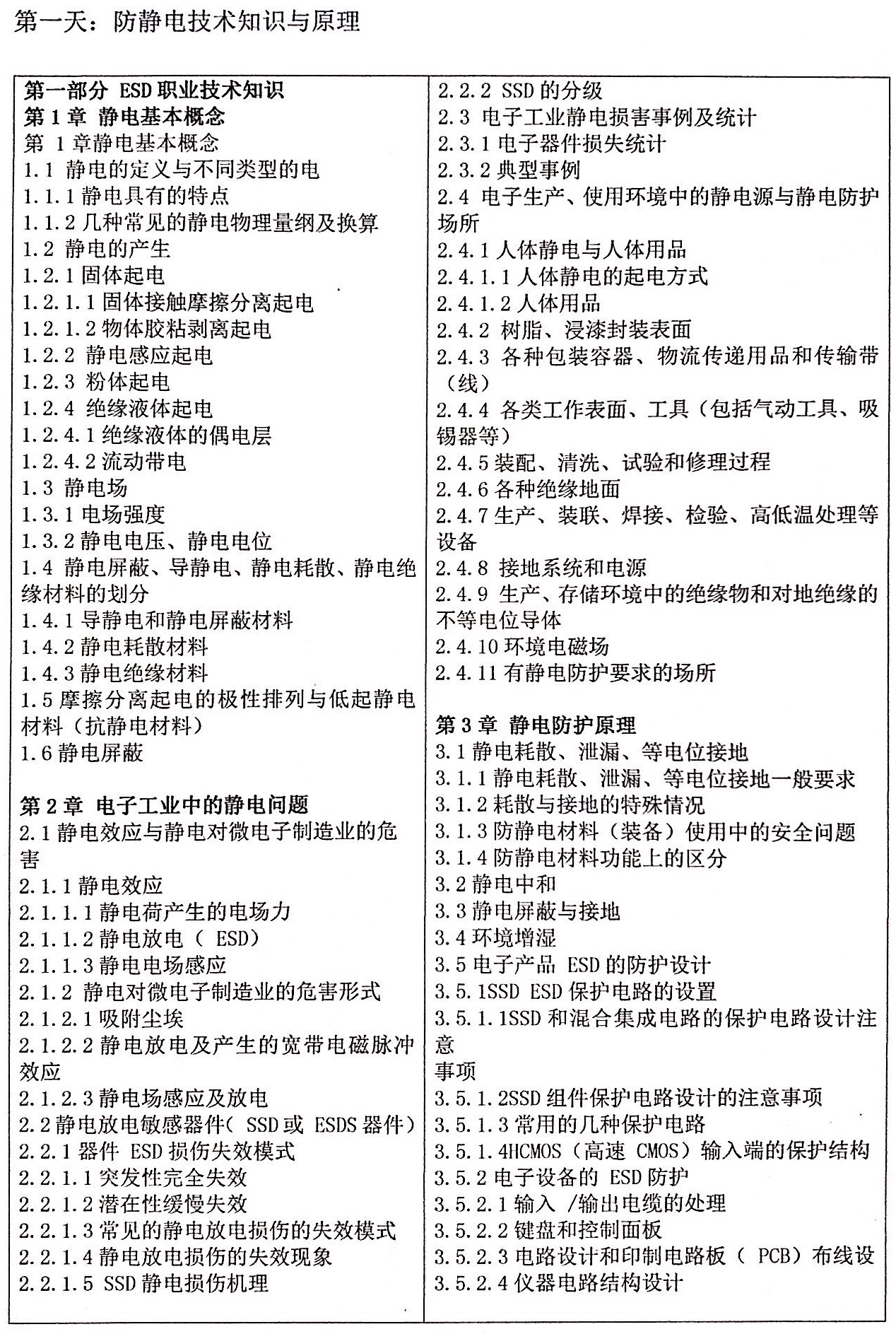
(二)主要課綱


三、培訓對象
防靜電裝備制造、防靜電工程,潔凈室、微電子制造、通信、航空航天、船舶、新能源、汽車電子、醫藥、石油化工、國防軍工、兵器、智慧城市、工業互聯網、物聯網、新材料等行業企業的ESD項目經理、協調員、主管、專員、ESD內審員、質量員、檢測員、工藝員、技術員、設備管理員,防靜電裝備企業、機房工程的售前售后工程師、生產管理人員、銷售、采購人員,科研院所的技術人員等。
四、專家講師
孫延林 中國電子儀器行業協會防靜電裝備分會理事長,工信部防靜電行業標準化工作委員會主任,原信息產業部防靜電產品質量監督檢驗中心主任。清華大學畢業,高級工程師。從事電磁兼容,電子產品設計,靜電防護研究、檢驗、認證評估、培訓、標準化工作三十多年,曾負責四十余家中、外企業ESD內訓。資深ESD專家、講師。
宋競男 原信息產業防靜電產品質量監督檢驗中心主任,中國電子儀器行業協會防靜電裝備分會技術委員會副主任,防靜電行業標準化工作委員會副主任委員。東南大學畢業,高級工程師,從事防靜電檢測、評估、認證、輔導工作十幾年,資深專家、講師。
廖志堅 原信息產業防靜電產品質量監督檢驗中心總工,檢驗室主任,《中國防靜電》期刊編委。北京工學院(北京科技大學)無線電專業,工程師,從事電子產品設計、調試管理工作,在防靜電檢測、評估、認證輔導工作多年,ESD專家,講師。
王榮剛 蘇州天華超凈科技股份有限公司研發總監,高級工程師。美國ESDA會員,防靜電行業從業10多年,服務于多家國內外知名企業,有豐富的實踐與現場經驗。
五、授課方法
理論知識講授、專業技術實操、隨堂交流互動、經典案例分析、課間問題輔導、理論與技能考試。
六、課程特點
◆本課程系統講授防靜電基礎知識、靜電產生、防護原理、質量管理、系統檢測、改進維護等完整系統的靜電防護管理體系。
◆本課程內容詳實先進,依據國際先進的標準體系ANSI/ESD S20.20和IEC61340-5-1系列標準歷時多年精心編排整理而成。
◆授課講師為國內權威資深防靜電專家,并在該領域均有多年的實踐經驗,培訓案例來自外資、臺資企業以及學員現場提出問題進行解剖與講解,具體而又生動、深入淺出而接地氣。
◆根據企業實際情況和具體需求,為企業量身訂制專門的培訓方案,亦可為企業做現場靜電防護技術咨詢、評估、認證輔導,幫助企業解決因靜電影響企業產品質量提升的困擾。
七、培訓時間及地點
報到時間:2019年8月28日上午8:30-9:00
培訓時間:2019年8月28日-8月30日(授課及考試)
培訓地址:深圳市羅湖區沿河南路1021號雙城世紀大廈·凱美豪盛酒店
八、收費標準
◆ ESD 工程師證書:3600元/人
◆ ESD 內審員證書:2950元/人
◆ ESD 工程師證書+內審員證書(雙證):4200元/人
備注:
1、本次培訓,學員可以根據需要選擇取以上三種證書之一。
2、學費含師資費、教材費、資料、考務費、注冊費、證書費、午餐茶點費,培訓期間住宿可統一安排,費用自理。
九、證書頒發
經培訓通過考試并合格者,可獲得工業和信息化部教育與考試中心頒發的ESD工程師證書及電子行業職業技能鑒定工作站頒發的ESD質量體系內審員證書(注:所發證書可作為企業專業技術人員崗位聘用、任職的重要依據)。
十、報名須知
1、報名學員需填寫報名表、提交電子版身份證、學歷證明復印件
2、電子照片(白底,大小:14-20K,358 * 441像素,照片命名:姓名+身份證號.JPG)
十一、繳費方式
培訓報到前將培訓學費匯入以下賬戶,并將匯款底單發至以下郵箱:348151291@qq.com
匯款賬戶:
開戶名稱: 東莞市優科教育投資有限公司
開戶銀行: 東莞農村商業銀行股份有限公司常平支行
帳 號: 2200 1019 0010 0454 32
銀行行號:4026 0202 2010
十二、報名方式
電話咨詢培訓班聯絡人員索取“報名回執”,將填好的報名回執電郵至以下郵箱:348151291@qq.com
十三、聯系方式
聯系人:陳老師
電話:0769-81912018
手機:13650187980
中國電子儀器行業協會防靜電裝備分會
電子行業職業技能鑒定工作站
華南培訓基地